第一章 市场需求、供给与均衡价格
【知识点1】需求的含义及影响需求的基本因素
1.需求的构成要素:①购买欲望;②支付能力。
2.影响需求的因素:
【知识点2】弹性
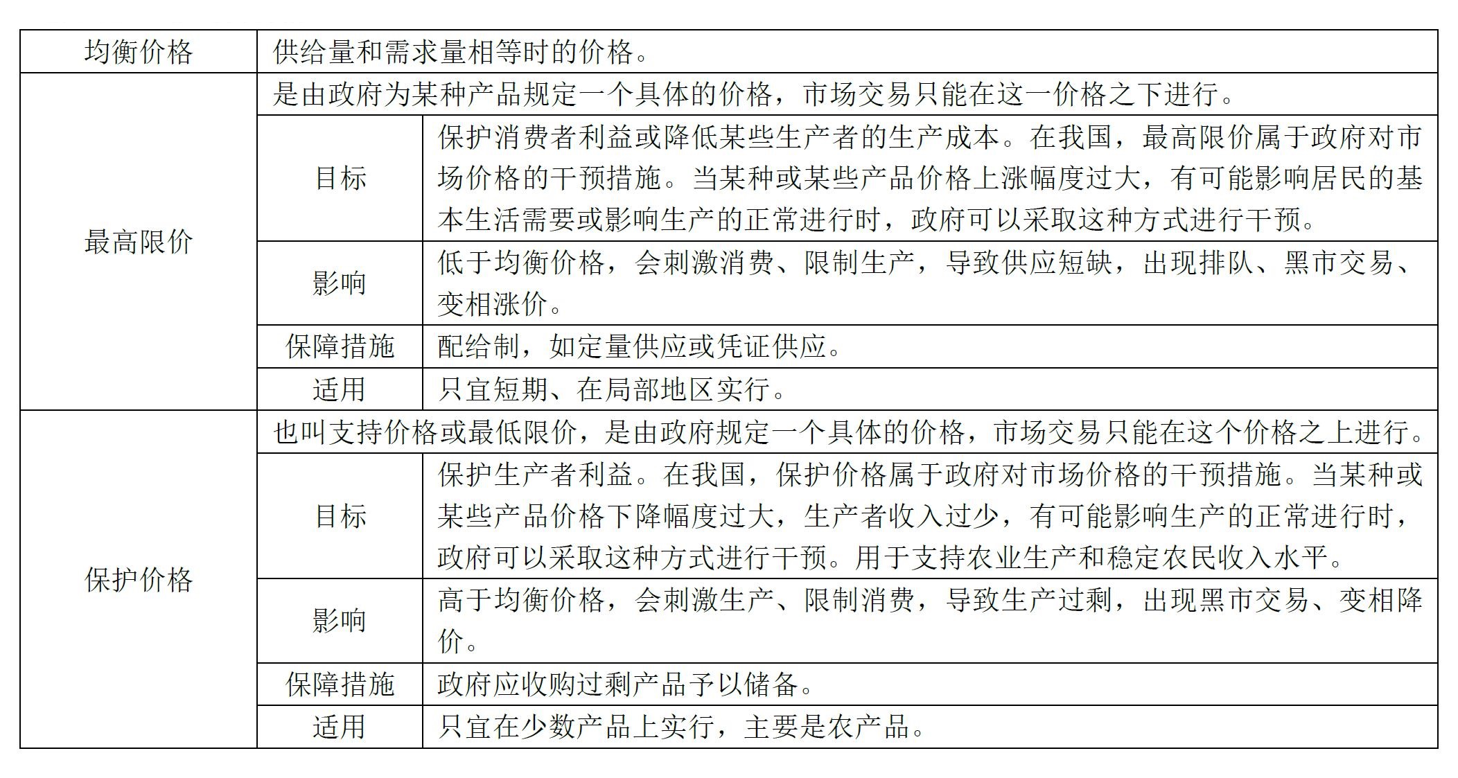
【知识点3】均衡价格
第二章 消费者行为分析
【知识点1】效用理论
【知识点2】无差异曲线
1.消费者偏好的基本假定:完备性、可传递性、消费者总是偏好于多而不是少。
2.无差异曲线是用来描述消费者偏好的。
3.无差异曲线的特征
(1)离原点越远的无差异曲线,消费者的偏好程度越高。(假设:偏好于多而不是少)
(2)任意两条无差异曲线都不能相交。(假设:偏好的可传递性)
(3)无差异曲线从左向右下倾斜,凸向原点。(由边际替代率递减规律决定)
【知识点3】预算约束线
(1)在既定价格下,消费者对各种商品和服务的支付能力的限制表现为一种预算约束。
预算约束的公式:
[AppleScript] ı鿴 ƴ P1X1+P2X2≤M
预算线的斜率是两种商品价格的负比率或两种商品价格的比率负值。
(2)预算线的变动
影响预算线变动的因素是消费者可支配的收入 m 和两种商品的价格 P1、P2。
第三章 生产和成本理论
【知识点1】企业形成的理论
1、企业的本质特征:作为市场机制或价格机制的替代物。
2、企业存在的根本原因:交易成本的节约。
3、导致市场机制和企业的交易费用不同的主要因素:信息的不完全性。【知识点2】成本函数和成本曲线
第四章 市场结构理论
【知识点1】各种市场结构的特征
|