第一章 企业战略和经营决策
【考点一】企业战略的特征与层次
1、特征:
2、企业战略层次
【考点二】企业战略管理的内涵
【考点三】企业战略的制定
1、确定企业愿景、使命和战略目标
2、准备战略方案;
3、评价和选择战略方案;
【考点四】企业战略的实施
1、实施步骤:战略变化分析——>战略方案分解与实施——>实施的考核与激励
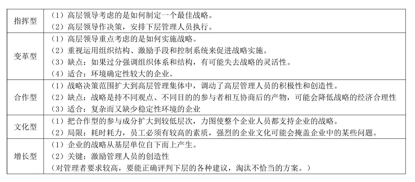
2、实施模式
3、7S模型
企业成功的“硬件”:企业战略、结构、制度;
企业成功的“软件”:风格、人员、技能和共同价值观。
【考点五】企业战略的控制
【考点六】企业外部环境分析
1、宏观环境分析:PESTEL分析(政治、经济、社会、科技、生态、法律)
2、行业环境分析:
(1)行业生命周期分析
(2)行业竞争结构分析(“五力”模型分析法)
- 潜在进入者的威胁;
- 行业中现有企业间的竞争;
- 替代品的威胁;
- 购买者的谈判能力;
- 供应者的谈判能力。
【考点七】企业内部环境分析——波士顿矩阵分析
【考点八】基本竞争战略
【考点九】企业成长战略
1、密集型成长战略
2、多元化战略
3、一体化战略
(1)纵向一体化战略:指扩大单一业务的经营范围,向后延申进入原材料供应经营范围,向前延申可以直接向最终使用者提供最终产品。(沿“供-产-销”产业链垂直发展)
后向一体化:与输入端企业联合;
前向一体化:与输出端企业联合
(2)横向一体战略:
【考点十】国际经营化战略
1、类型:全球化战略、多国化战略、跨国化战略
2、国际市场进入模式
(1)贸易进入模式:直接出口(设立国内出口部、借助国外经销商和代理商、设立驻外办事处和国外营销子公式)、间接出口
(2)契约进入模式(形式:许可证经营、特许经营、合同制造、管理合同等)
(3)投资进入模式
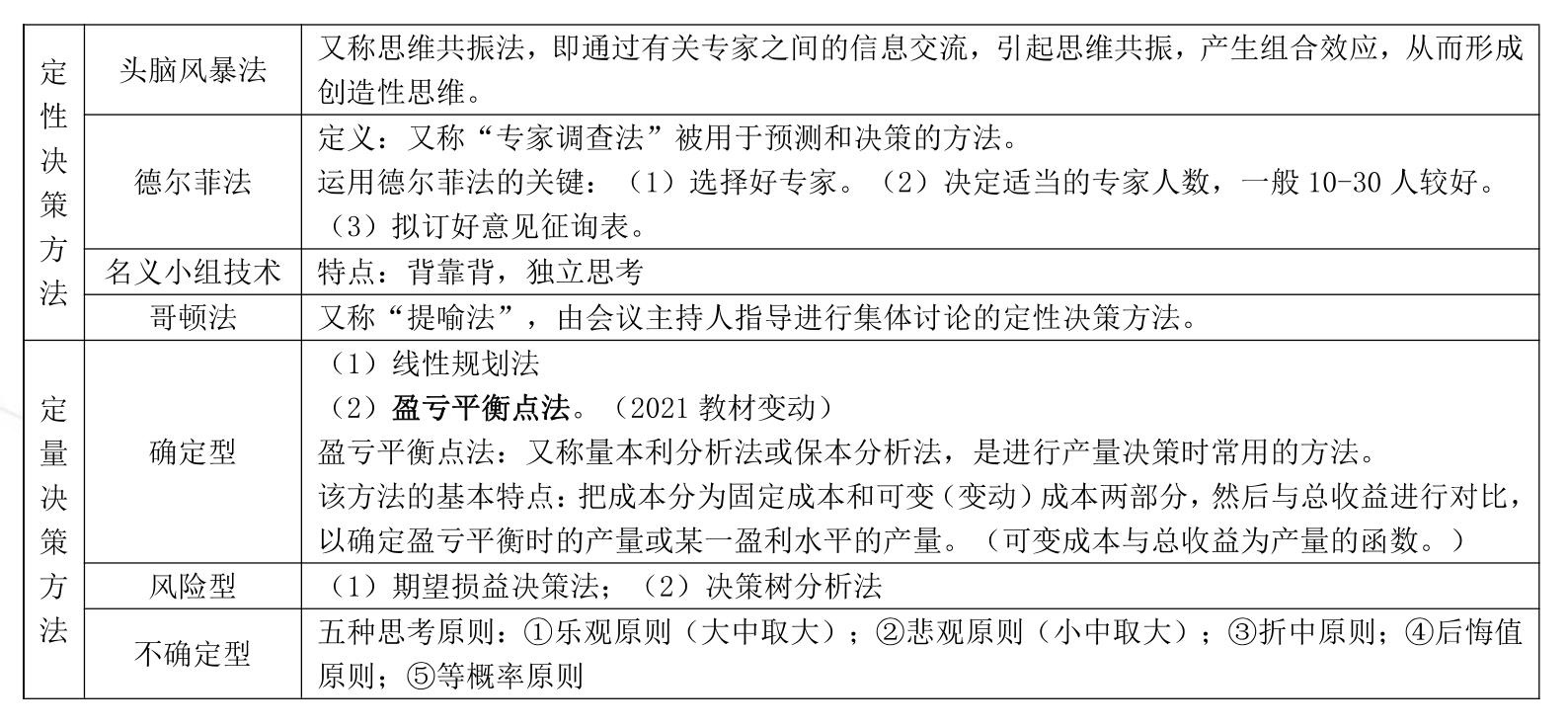
【考点十一】企业经营决策的方法
第二章 公司法人治理结构
【考点一】公司财产权能的两次分离
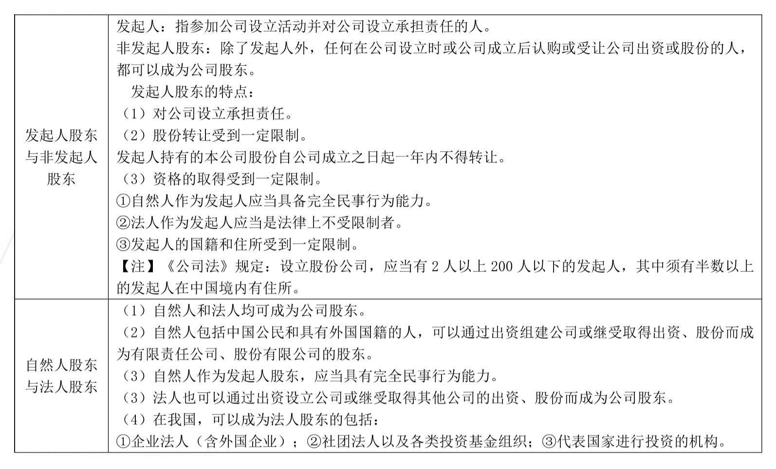
【考点二】股东的分类和构成
【考点三】股东的义务和权力
【考点四】股东大会
【考点五】董事会制度
第三章 市场营销与品牌管理
【考点一】市场营销环境
1、宏观环境:人口环境、经济环境、自然环境、技术环境、政治法律环境、社会文化环境
2、微观环境:企业自身各种因素、供应商、竞争者、营销渠道、企业、顾客、公众
【考点二】市场细分
【考点三】目标市场的策略
【考点四】产品策略
1、产品组合策略
2、产品的生命周期策略
【考点五】定价方法
【考点六】定价策略
【知识点七】品牌战略的类型
第四章 分销渠道管理
【考点一】不同类型商品分销渠道的构建
1、消费品及分类——按消费者购买习惯不同
(1)便利品:日用品、冲动购买品、应急物品;
(2)选购品:须比较价格、质量、款式、耐用性。如:家用电器、服装、美容美发产品等。
(3)特殊品:具备独有特征和(或)品牌标志的产品。如:特殊品牌和式样的汽车、服装。
(4)非渴求品:消费者不知道或虽然知道但一般情况下不会主动购买的产品。如:人寿保险;公益类陶瓷;百科全书;刚上市的。消费者从未了解的新产品等。
2、常见的消费品分销渠道模式
3、工业品和服务产品的特点
4、服务产品常用的分销渠道模式
(1)直接分销模式;
(2)中介机构组建的分销渠道:
- 代理商:主要应用在旅游、运输、信用、工商服务业等行业;
- 经纪人:保险经纪人;
- 批发商:指以大批量方式提供服务的中间商;
- 零售商:如商业零售商、照相馆、干洗店。
【考点二】渠道权力管理
第五章 生产管理与控制
【考点一】生产能力的种类
【考点二】生产能力核算
企业生产能力的核算,是根据决定生产能力的三个主要因素,在查清和采取措施的基础上,首先计算设备组的生产能力,平衡后确定小组、工段、车间的生产能力。
1、单一品种生产条件下生产能力核算:
2、多品种生产条件下生产能力核算:
(1)代表产品法;
(2)假定产品法。
【考点三】期量标准
1、大批大量生产企业的期量标准有:节拍或节奏、流水线的标准工作指示图表、在制品定额等。
2、成批轮番生产企业的期量标准有:批量、生产周期、生产间隔期、生产提前期等。
- 批量=生产间隔期*平均日产量;
- 生产间隔期=批量➗平均日产量。
3、单件小批生产企业的期量标准有:生产周期、生产提前期等。
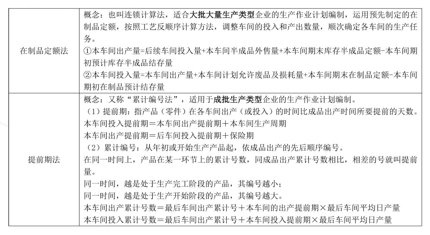
【考点四】生产作业计划的编制方法
【考点五】生产控制的方式
【考点六】库存控制基本方法
【考点七】丰田生产方式和看板管理
第六章 物流管理
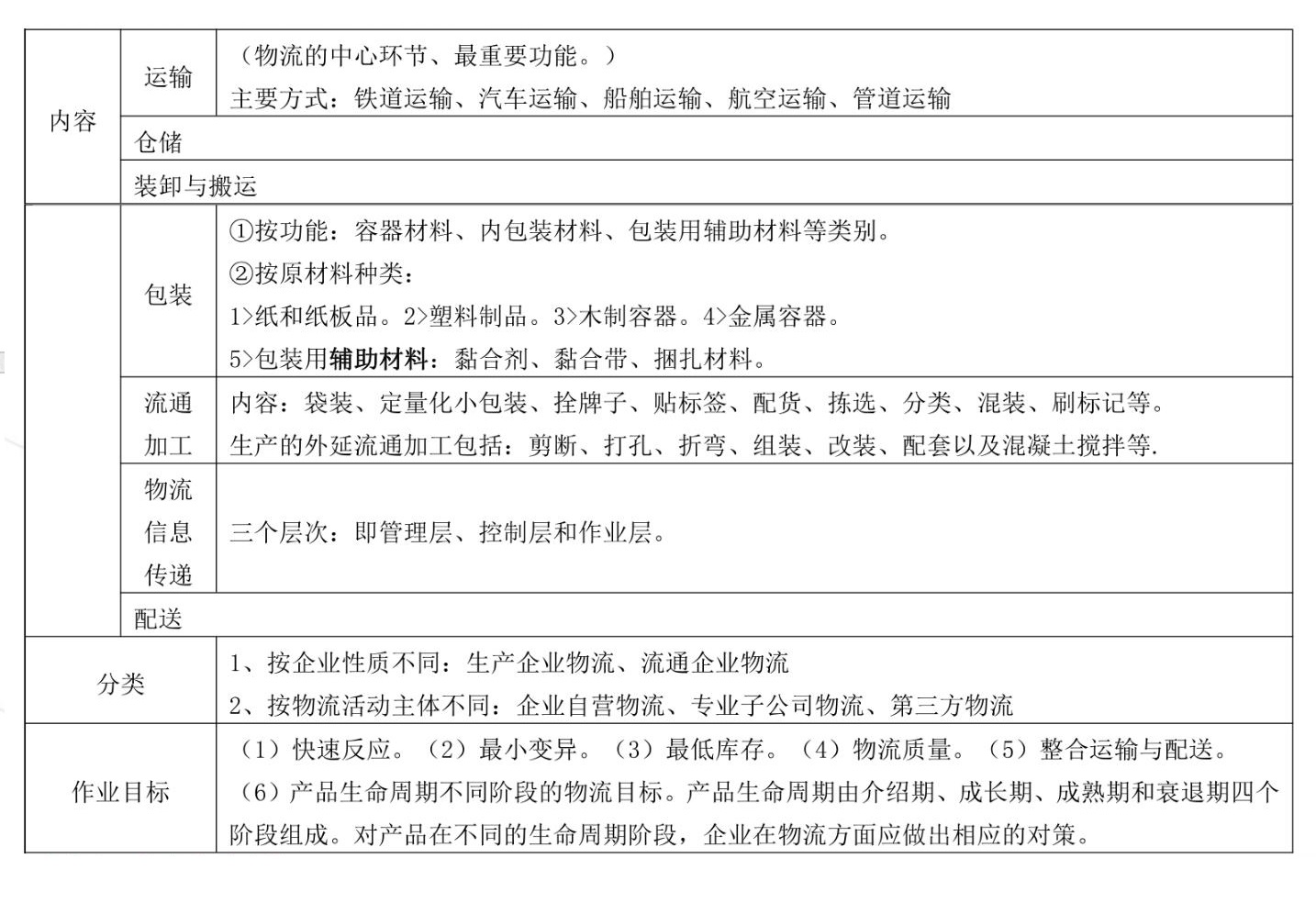
【考点一】企业物流的内容、分类和作业目标
【考点二】企业采购管理
【考点三】企业生产物流管理的目标
(1)效率性目标;
(2)经济性目标:指减少生产物料装运的频率和缩短搬运的距离,降低企业生产物流运作的成本和费用。
(3)适应性目标。
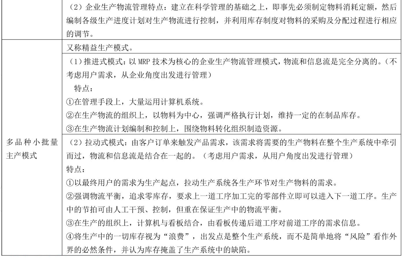
【考点四】不同生产模式下的企业生产物流管理
【考点五】企业仓储管理的功能
(1)供需调节功能;
(2)价格调节功能;
(3)调节货物运输能力的功能;
(4)配送和流通加工的功能。
【考点六】企业库存管理与控制
1、库存的分类:
2、企业库存管理的使命、意义和优点
【考点七】基本经济订货批量模型
经济订货批量公式:$$EOQ=\sqrt{\frac{2DC_0}{C_1}}=\sqrt{\frac{2DC_0}{PH}}$$
- C0:单次订货费;
- D:货物的年需求量;
- C1:单位货物单位时间的保管费;
- P:货物单价;
- H:单位保管费费率。即单位物料单位时间保管费与单位购买价格的比率
第七章 技术创新管理
【考点一】技术创新的特店
- 技术创新是一种经济行为;
- 技术创新是一项高风险活动;
- 技术创新时间的差异性(不同层次的技术创新所需的时间不同);
- 外部性;
- 一体化与国际化。
【考点二】技术创新的分类
【考点三】A-U过程创新模式
【考点四】技术创新战略的选择
市场领先与市场跟随是技术创新战略中两种最基本的战略模式,在战略选择中具有代表性,也具有重要的低位。
【考点五】技术创新决策评估方法
1、定量评估方法:折现现金流法;
2、定性评估方法:轮廓图法、检测清单法、评分法、动态排序列表法;
3、项目组合评估:
(1)矩阵法:横轴(技术的相对竞争低位);纵轴(技术的重要性)
(2)项目地图法
【考点六】企业联盟的主要特点
- 目标产品性。(最基本的特征);
- 优势性;
- 动态性(临时性);
- 连接的虚拟性;
- 组织的柔性;
- 结构的扁平性。
【考点七】企业联盟的组织运行模式
【考点八】技术合同类型
【考点九】指示产权管理
我国承认并以法律形式加以保护的主要知识产权为:
第八章 人力资源规划与薪酬管理
【考点一】人力资源规划
【考点二】人力资源供给预测
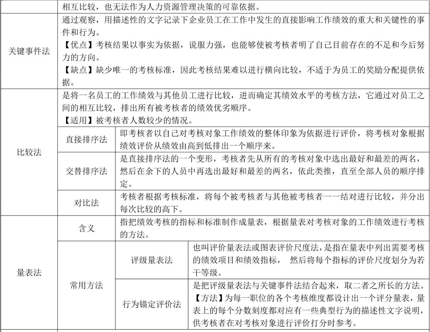
【考点三】绩效考核的步骤与方法
(1)绩效考核的步骤
(2)绩效考核的方法
【考点四】企业薪酬制度设计的原则
【考点五】以职位为导向的基本薪酬设计方法
第九章 企业投融资决策及重组
【考点一】货币的时间价值计算
【考点二】标准离差率
公式:
$$V=\frac{\partial}{K}*100%$$
在期望报酬率不同的情况下,标准离差率越大,风险越大;反之,标准离差率越小,风险越小。
【考点三】风险报酬估计
风险报酬率=风险报酬系数*标准离差率,即:
[AppleScript] ı鿴 ƴ R[sub]R[/sub]=b*v
b:风险报酬系数(指将标准离差率转化为风险报酬率的系数)
投资必要报酬率=无风险报酬率+风险报酬率
【考点四】资本成本率
【考点五】财务杠杆
【考点六】现代资本结构理论
【考点七】资本结构的决策方法——每股利润分析法
每股利润分析法:指利用每股利润无差别点进行资本结构决策的方法。
每股利润无差别点:指两种或两种以上筹资方案下普通股每股利润相等时的息税前盈余点。根据每股利润无差别点,可以分析选择筹资方式,进行资本结构决策。
公式:
$$\frac{(EBIT-I_1)(1-T)-D_p1}{N_1}=\frac{(EBIT-I_2)(1-T)-D_p2}{N_2}$$
- EBIT:息税前盈余平衡点。即每股利润无差别点;
- I1、I2:两种增资方式下的长期债务年利息;
- Dp1、Dp2:两种增资方式下的优先股年股利;
- N1、N2:两种增资方式下的普通股股数
每股利润分析法决策规则:解出EBIT(无差别点),当实际EBIT>无差别点时,选择资本成本固定型的筹资方式更有利,如银行贷款、发行债券或优先股;
当实际EBIT<无差别点时,选择资本成本非固定型筹资方式,如发行普通股。
【考点八】营业现金流量
营业现金流量是指投资项目投入使用后,在其寿命周期内由于生产经营所带来的现金流入和流出的数量。一般按年度进行计算。
一般设定投资项目的每年销售收入为营业现金流入量,付现成本(需要当期支付现金的成本,不包括折旧)为营业现金流出量。
[AppleScript] ı鿴 ƴ 每年净营业现金流量(NCF)=每年营业收入-付现成本-所得税=净利润+折旧
【考点九】投资回收期
1、投资回收期(PP)是指回收初始投资所需要的时间,一般以年为单位;
2、每年的营业净现金流量(NCF)计算公式
【考点十】净现值
净现值(NPV)是指投资项目投入使用后的净现金流量,按资本成本率或企业要求达到的报酬率折算为现值,加总后减去初始投资以后的余额。其计算公式为:净现值=未来报酬总现值-初始投资。
$$\sum_{t=1}^n \frac{(NCF_t)}{(1+K)^t}-C$$
式中:
- NPV为净现值;
- NCFt为第t年的净现金流量;
- K为贴现率(资本成本率或企业要求的报酬率);
- n为项目预计使用年限;
- C为初始投资额。
【考点十一】企业收购与企业兼并的含义
收购和兼并是企业实施加速扩张战略的主要形式,二者统称为并购;
企业收购:指一个企业用现金、有价证券等方式购买另一家企业的资产或股权,以获得对该企业控制权的一种经济行为。
企业兼并:指一个企业购买其他企业的产权,并使其他企业失去法人资格的一种经济行为;
狭义兼并:也称吸收合并,吸收合并与新设合并统称为合并。
根据我因《公司法》第一百七十二条规定,公司合并可以采取吸收合并或者新设合并。一个公司吸收其他公司为吸收合并,被吸收的公司解散。两个以上公司合并设立一个新的公司为新设合并,合并各方解散。
【考点十二】分立、资产置换与资产注入、债转股与以股抵债
第十章 电子商务
【考点一】电子商务
1、产生背景:经济全球化、信息技术革命(技术基础);
2、功能:广告宜传、咨询洽谈、网络调研、网上订购、电子支付、网上服务、交易管理;
3、特点:市场全球化、跨时空限制、交易虚拟化、成本低廉化、交易透明化、操作方便化、服务个性化、运作高效化;
4、商流、资金流、物流、信息流是一个相互联系、互为伴随、共同支撑电子商务的整体。商流是动机和目的,资金流是条件,物流是总结和归宿,信息流是手段。
【考点二】电子商务的一般框架
【考点三】电子支付的特点
与传统的支付方式相比,电子支付具有以下特点:
1、电子支付是采用先进的技术通过数字流转来完成信息传输的,其各种支付方式都是通过数字化的方式进行款项支付的;而传统的支付方式则是通过现金的流转、票据的转让及银行的汇兑等物理实体来完成款项支付的。
2、电子支付的工作环境基于一个开放的系统平台(即互联网):而传统支付则是在较为封闭的系统中运作
3、电子支付使用的是最先进的通信手段,如Internet、Extranet,而传统支付使用的则是传统的通信媒介:电子支付对软、硬件设施的要求很高,一般要求有联网的微机、相关的软件及其他一些配套设施,而传统支付则没有这么高的要求。
4、方便、快捷、高效、经济的优势。
【考点四】电子支付的分类
【考点五】网络营销的方式
第十一章 国际商务运营
【考点一】国际直接投资的形式
【考点二】国际化经营的市场进入模式
【考点三】跨国公司的法律组织形式
【考点四】国际海洋运输的经营方式
【考点五】海上货物运输的保障范围
|